中文
-
English
首页
企业介绍
产品中心
品牌专区
应用领域
新闻资讯
联系我们
进入商城
xwzx
新闻资讯
行业资讯
企业新闻
轴承知识
当前位置:
首页
>>
轴承知识
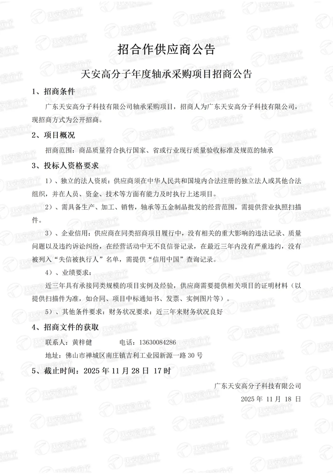
广东天安高分子 | 年度轴承采购项目招商公告
广东天安高分子科技有限公司轴承采购项目。
(信息来源:天安高分子)
2025-11-19
下一篇:
活塞式压缩机:主轴、轴瓦和中体的安装
上一篇:
轴承保持架材料的介绍
那启商贸(上海)有限公司 Copyright 2012-2016
电话:021-51061991(10条线) 传真:021-51862195 021-51062291
邮箱:
shrrd111@163.com
网址:
www.nqbearing.cn
地址:上海市普陀区真南路1370号
沪ICP备16043139号-1
技术支持:佰联网络
个人微信
手机网站
微信公众号
shrrd111@163.com
fjl@nqbearing.com